还在找工作的小伙伴
看过来!
南城、松山湖、长安等镇街
多个单位正在招人
涉及工程师、医护人员、老师等多个岗位
其中,为提升中心城区品质
东莞开出年薪最高70万元的待遇!

年薪最高70万元!
东莞为提升中心城区品质再揽才
近日,东莞市中心城区“一心两轴三片区”建设现场指挥部委托东莞市城建规划设计院面向社会开展人才招聘工作。其中,技术总监每人每年50万至70万元,高级工程师每人每年30万元,工程师每人每年20万元。

NO.1
招聘岗位及任职要求
1.技术总监 3人,其中规划技术总监1人,交通技术总监1人,市政技术总监1人
任职要求:
(1)全日制本科及以上学历,规划、交通、市政等相关专业,具有高级工程师以上职称、国家注册工程师资格优先;
(2) 具有8年以上大中型规划、交通、市政设计单位或政府规划、交通、市政工程管理单位工作经历;
(3)曾独立主持或组织重大规划、交通、市政项目的编制或决策工作;
(4)熟悉国内规划、交通、市政政策,具备开拓创新精神,良好的组织协调能力、沟通能力、分析判断能力及较强的责任心,执行力强。
岗位职责:
(1)对设计任务书审核以及各阶段的规划、交通、市政成果把关等;
(2)参与项目相关的规划、交通、市政管理类制度、流程、知识文件的起草和优化工作;
(3)负责项目各阶段实施单位的遴选、合同的签署与履约管理;
(4)统筹、协调规划、交通、市政类项目的重大技术问题,跟踪项目人员安排、质量与进度;
(5)总结涉及同类型地区国内外规划、交通、市政方面的发展趋势研究,并出具专题报告。
2.高级工程师 5人
任职要求:
(1)全日制本科及以上学历,城市规划、建筑、交通、市政及相关专业,具有国家注册工程师资格优先;
(2)具有5年以上相关设计单位或政府管理机关、高等院校或大中型地产公司实际工作经历;
(3)具有较全面的专业知识,熟悉本专业的技术标准、规范和规程;
(4)具备综合性材料组织写作能力、良好沟通能力及统筹协调能力。
岗位职责:
(1)协助现场指挥部技术组完成相关技术工作;
(2)协助完成现场考察、会议协调、项目核对和后期跟进等相关工作;
(3)熟悉相关设计图纸,并能解决有关基本设计技术问题。
3.中级工程师 3人
任职要求:
(1)全日制本科及以上学历,城市规划、建筑、交通、市政、中文、行政管理及相关专业,具有国家注册工程师资格优先;
(2)具有3年以上相关设计单位或政府管理机关、高等院校或大中型地产公司实际工作经历;
(3)具有较全面的专业知识,熟悉本专业的技术标准、规范和规程;
(4)具备综合性材料组织写作能力、良好沟通能力及统筹协调能力。
岗位职责:
(1)协助现场指挥部技术组完成相关技术工作;
(2)协助完成现场考察、会议协调、项目核对和后期跟进等相关工作;
(3)负责相关材料的收集、汇总和总结工作;
(4)负责综合文稿的撰写、审核、把关工作。
以上所有职位工作经历计算截止时间为2020年3月31日。

NO.2
聘用待遇
1.聘用期间的劳动报酬采用年薪制,由基础年薪和绩效年薪构成。
2.技术总监每人每年50至70万,高级工程师每人每年30万,工程师每人每年20万,以上收入均包含工资、五险一金、各类津补贴。

NO.3
报名相关
1.报名时间和方式
报名时间:即日起至2020年4月30日18:00止。
报名方式:简历投递,可邮件报名或现场报名;
报名邮箱:[email protected];邮件主题为“申请职位+姓名+专业”
报名地址:东莞市城建规划设计院(东莞市莞城汇峰中心A区10楼);
咨询电话:0769-22313031 包先生
2.资料审查:应聘人员的报名资料将进行严格审查,符合条件者在15个工作日内给予答复。若在15个工作日内未收到答复,即表示不符合报名条件。
3.具有下列情况之一者,不接受报名:涉嫌违纪违法正在接受有关机关审查尚未作出结论的;受过党纪、政纪处分或司法机关刑事处罚的;法律、法规规定的其他情形;
4.在选聘过程中和选聘工作结束后,承诺为应聘人员及所提供的资料保密;
5.本次选聘具体事项由东莞市城建规划设计院负责解释。

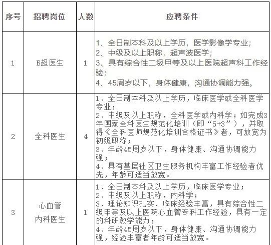
南城医院
公开招聘31名专业技术人员
现因业务发展需要,南城医院面向社会公开招聘31名专业技术人员。

NO.1
招聘岗位及应聘条件



NO.2
报名须知
1、报名时间:2020年04月20日至2020年05月10日8:00-12:00,14:30-17:30(节假日、休息日除外)
2、报名要求:采用现场报名方式。应聘者持(1)身份证原件及复印件1份;(2) 户口簿原件及复印件1份(户主和本人页);(3)学历证书、学历认证报告、学位证、医师(护士)资格证、医师(护士)执业证、职称证等原件及复印件 ;(4)三个月内户口所在地镇级或以上计划生育部门出具的计生证明材料原件及复印件;(5)户口所在地村、社区或派出所出具的无犯罪证明(包括户口迁移前原户籍地出具的无犯罪证明);(6)近期一寸免冠彩照2张;(7)个人简历。在规定时间内到指定地点报名。
3、报名地点:东莞市南城区莞太路55号南城医院行政楼四楼院办公室
4、联系电话:0769-22415129,刘东升
5、医院邮箱:[email protected]

NO.3
注意事项
1、应聘者在报名及应聘过程中弄虚作假或隐瞒真实情况的,一经发现取消报名资格或录用资格。
2、应聘者经笔试、技能操作、面试、体检、政审合格后,择优录取,聘用人员必须服从工作安排。
3、应聘者年龄计算截止日期为2020年05月10日。
年薪25-30万!
松山湖社区卫生服务中心公开招聘
为了适应园区社区卫生服务事业的发展,进一步充实医疗人才队伍,储备卫生专业技术人才,松山湖社区卫生服务中心现面向全社会公开招聘工作人员(聘员)24名,医护人员平均年薪约25-30万 。

NO.1
招聘岗位及应聘条件




NO.2
报名须知
新聘用人员考核期一个月,考核期满合格的予以正式任职;考核期能力表现差或出现医疗差错者终止聘用。
1、现场报名
现场报名地点:松山湖社区卫生服务中心四楼综合办公室
地址:松山湖创意生活城F区28号
现场报名时间:即日起-5月31日,周一至周五,法定节假日除外,8:00-12:00,14:00-17:30
联系方式:袁小姐、郭小姐,23076100转505或23076100转506
2、网上报名
将报名资料电子版压缩打包发送至[email protected],文件命名方式为:姓名+应聘岗位。
报名需提交材料:
1、松山湖社区卫生服务中心公开招聘人员报名表(扫下方二维码或点击阅读原文即可下载);(报名表中应聘岗位只能填写1个岗位)
2、有效身份证或户口薄的原件及复印件;
3、毕业证、学位证、执业证、资格证、相关专业技术职称证及各岗位要求的相关证书;
4、符合计划生育政策规定,拟聘用时须提交近半年内县、乡(镇)计生部门出具的无违反计划生育政策证明原件方能入职。
5、资料提供齐全者方可参加报名(资料不齐全者视为无效报名,将不予接收),若为网上报名者,请将所有资料打包后发送至邮箱,所提供资料证书必须含所盖公章页及有证书编号页,不得漏页。同一证件资料请将正反面编辑在同一A4纸word文档上。
3、其他注意事项
滑动可见▲▼
应聘将采用“笔试+面试+业务考核”的方式进行,笔试、面试、业务考核成绩均采用百分制,综合得分按照笔试20%、面试40%、业务考核40%的占比汇总计算。
①笔试
笔试采用闭卷考试,主要考核应试者的专业理论基础和操作常识。
②面试
采用结构化面试方式。
面试对象须按规定的时间、地点进行资格审核和面试。不按规定时间参加资格审核和面试的,视为自动放弃。资格审核不合格的,不得参加面试。凡有关材料信息不实,影响资格审核结果的,取消面试资格。经资格审查合格者将以短信和电话方式通知其参加面试。
③业务考核
1、考核对象:根据笔试、面试成绩排名决定各岗位进入业务考核人员。
2、考核内容:考核内容为实际业务工作能力;
3、考核办法:由科室评分及患者评分两部分组成,考核评分的要素分为三个方面:即业务能力、医患沟通能力、服务态度;
4、考核时间及地点:业务考核时间为3天,考核对象需在面试结果公布后7天内到松山湖社区卫生服务中心指定地点参加业务考核,否则视为自动放弃业务考核机会。特殊情况须征得中心同意方能进行考核时间调整;
5、业务考核期间待遇:按照考核天数发放工资(具体为中级或以上职称人员每天200元,初级职称及其他人员每天150元),吃住自行解决。
通过业务考核的人员,进入体检。体检工作参照《广东省医师执业注册健康体检》、《广东省护士执业注册健康体检》等相关规定组织实施,体检费用凭票报销。具体体检事项另行通知。
体检合格的考生确定为拟聘用考察人选,中心根据需要选取面谈、走访、电访等形式对其政治思想、道德修养、能力素质、学习和工作表现、遵纪守法、廉洁自律、社会关系以及是否需要回避等方面的情况进行考察,全面核实其是否符合任职资格条件。
长安这所学校高薪招老师校长
长安国诚外国语学校,位于东莞市长安镇厦岗社区,目前正在筹建中。该校办学性质为非营利性民办学校,办学层次为小学、初中教育。
作为一所新建学校,该校正在大手笔招兵买马,面向社会招聘校长、学校管理干部、各学科教师等若干名。
其中,外方课程校长年工资待遇高达60万元;副校长(或助理校长)20至25万元,主任工资15至17万元;优秀在职班主任老师,年工资待遇15至17万元;优秀在职科任教师,年工资待遇12至14万元。
有意应聘者可登录网页(http://104094.zp.job910.com/,复制到浏览器打开)了解招聘信息并投递简历。
联系电话:(0769)83343456,81764567。

清溪公安分局公开招聘机动队员

NO.1
招聘岗位及条件
面向社会公开招聘机动队员50名。
招聘条件:
1、具有中华人民共和国国籍,政治可靠、思想上进、身体健康、无违法犯罪记录;
2、男性,具有高中以上学历,原则要求退伍军人或军、警校毕业生,年龄为35周岁以下;
3、能适应高强度训练、执勤工作,及准军事化管理要求;
4、身体健康,五官端正,身高1.7米以上。
5、有下列情形之一的不得报名:
1)受过刑事处罚或治安管理处罚或受党政记处分、开除军籍的;
2)有较为严重的个人不良信用记录的;
3)因违纪违规被开除辞退解聘的;
4)家庭成员或近亲属被判刑事处罚正在服刑期;
5)本人或家庭成员、近亲属参加非法组织、邪教组织或从事其他危害国家安全活动的;
6)三代直系血亲有精神病史的;
7)其他不适合从事警务辅助工作的。

NO.2
用工形式与待遇
招聘对象与用工单位(东莞市公安局清溪分局)签订劳务用工合同,由清溪公安分局巡警大队统一训练、统一使用、统一管理。
工资待遇:
1、单位提供住宿;
2、按照《劳动法》规定签订劳动合同;
3、从上岗之日起,试用期为1个月,试用期满后经考评合格为正式录用;
4、正式录用后,工资待遇年薪不低于9万(含五险一金)。
录用程序:
本次招聘按照现场报名、资格审查、面试、体能测试、政审、体检、试用、聘用等程序进行。
1、资格审查及面试。清溪公安分局巡警大队负责对应聘人员进行资格审查及面试,凡审核不符合招聘条件的,取消应聘资格。
2、体格检查和体能测试。面试合格后,应聘人员参照《招录人民警察体检标准、体能标准》进行体检及体能测试。

NO.3
报名时间及方式
1、报名时间,自4月22日起工作日(上午08:30-12:00、下午14:30-17:30)
2、报名方式:报名者请携带本人身份证、户口本、退伍证、学历证书等有关证书和近期免冠小一寸相片2张,到广东省东莞市清溪镇香芒西路松岗二街3号清溪分局巡警大队202办公室报名,以上证件均要求提供原件及复印件。
联系人:廖警官,黄警官,咨询电话:0769-87305110。
出品:东莞时报新媒体
来源:东莞南城发布 东莞日报